简介:
广东中认华南检测技术有限公司(以下简称中认华南)成立于2014年9月,坐落在中山市南头镇,中认华南目前已成为通过省级资质认定(CMA)和国家认可(CNAS)的第三方检测机构。
作为高新技术企业,具有国家中小企业公共服务示范平台、家电产业质量基础设施“一站式”服务平台、广东省工程技术研究中心、广东省服务型制造示范平台、广东省研究生联合培养基地(中山)工作站等资质和荣誉,未来公司将不断开拓创新,为华南地区生产企业高质量发展、节能减排、绿色制造提供技术支持。
广东中认华南检测技术公司以“诚信、开放、学习、创新、责任、服务”为核心价值观,始终秉承“认证为民 品质共享”的社会责任理念,以持续为客户创造价值为导向,以坚持客户至上为宗旨,用创新引领发展,架设绿色桥梁,致力成为社会公信力高,有较强创新能力、市场竞争力和可持续发展能力的优秀第三方检测认证研发服务机构。
资质能力:
·中国CNAS认可及CMA资质认定检测实验室
·中国强制性产品认证(CCC)指定实验室
·CQC委托检测实验室
·中国能效检测实验室
已获得国家认证认可监督管理委员会(CMA)颁发的检验检测机构资质认定证书和中国合格评定国家认可委员会(CNAS)颁发的实验室认可证书,标志着已具备国家及国际认可的硬件条件、管理水平和检测能力。
荣誉:
1、科研平台
企业标准“领跑者”第三方评估机构
广东省工程技术研究中心
广东省名优高新技术产品
中山市工程技术研究中心
中山市企业技术中心
中山市新型研发机构
中山市工程实验室
2、服务平台
家电产业质量基础设施“一站式”服务平台
国家中小企业公共服务示范平台
广东省中小企业公共技术服务示范平台
广东省服务型制造示范平台
广东省科技创新券服务机构
珠中江共性技术与服务平台
中山市中小企业公共服务示范平台
中山市协同创新中心
3、资质及荣誉
广东省高新技术企业
广东省高成长中小企业
广东省创新型企业(试点)
广东省守合同重信用企业
广东省研究生联合培养基地(中山)工作站
广东省专精特新中小企业
广东省创新型中小企业
中山市科技型中小企业
中山市服务业新兴业态企业
南头镇经营管理先进服务业企业
4、检测能力
燃气具检测室
燃气具检测室拥有多套国内领先的检测设备,拥有多名受过专业培训且具有丰富检测经验、熟悉燃气用具领域标准的工程技术人员。
主要承担家用燃气用具和商用燃气用具整机及其零部件产品的CCC、CQC认证检测、资源节约认证、环保认证、能效检测和委托检测等。
燃气具检测室配备有燃气灶具综合性能测试台、燃气采暖热水炉热水性能综合测试系统、湿式流量计、点火器耐久试验台、自吸电磁阀寿命试验台、燃气热水器水路泄露自动检测台等仪器设备,可满足各类型燃气用具的检测业务。

消防电气检测室
消防电气检测室已取得CMA资质,已认定、认可了17个标准共覆盖451个项目参数。
主要检测产品类别包括:消防联动控制系统设备(消防联动控制器、气体灭火控制器、消防电气控制装置、传输设备、消防控制室图形显示装置、消防电动装置、消火栓按钮、模块等)
电气火灾监控系统(电气火灾监控设备、组合式电气火灾监控探测器、剩余电流式电气火灾监控探测器、测温式电气火灾监控探测器等)。相关检测项目包括:电气安全检测、功能性检测、环境可靠性检测、电磁兼容检测、材料检测。

序号 | 标准号 | 标准名称 |
| 1 | GB 16806-2006 | 消防联动控制系统 |
2 | GB 14287.1-2014 | 电气火灾监控系统第1部分:电气火灾监控设备 |
3 | GB 14287.2-2014 | 电气火灾监控系统第2部分:剩余电流式电气火灾监控探测器 |
4 | GB 14287.3-2014 | 电气火灾监控系统第3部分:测温式电气火灾监控探测器 |
5 | GB/T 16838-2021 | 消防电子产品环境试验方法及严酷等级 |
6 | GB 23757-2009 | 消防电子产品防护要求 |
7 | GB/T 17626.2-2018 | 电磁兼容 试验和测量技术 静电放电抗扰度试验 |
8 | GB/T 17626.2-1998 | 电磁兼容 试验和测量技术 静电放电抗扰度试验 |
9 | GB/T 17626.3-1998 | 电磁兼容 试验和测量技术 射频电磁场辐射抗扰度试验 |
10 | GB/T 17626.3-2016 | 电磁兼容 试验和测量技术 射频电磁场辐射抗扰度试验 |
11 | GB/T 17626.4-1998 | 电磁兼容 试验和测量技术 电快速瞬变脉冲群抗扰度试验 |
12 | GB/T 17626.4-2018 | 电磁兼容 试验和测量技术 电快速瞬变脉冲群抗扰度试验 |
13 | GB/T 17626.5-1999 | 电磁兼容 试验和测量技术 浪涌(冲击)抗扰度试验 |
14 | GB/T 17626.5-2019 | 电磁兼容 试验和测量技术 浪涌(冲击)抗扰度试验 |
15 | GB/T 17626.6-1998 | 电磁兼容 试验和测量技术 射频场感应的传导骚扰抗扰度 |
16 | GB/T 17626.6-2017 | 电磁兼容 试验和测量技术 射频场感应的传导骚扰抗扰度 |
17 | GB/T 17626.8-2006 | 电磁兼容 试验和测量技术 工频磁场抗扰度试验 |
18 | GB/T 17626.11-2008 | 电磁兼容 试验和测量技术 电压暂降、短时中断和电压变化的抗扰度试验 |
19 | GB/T 17626.11-2023 | 电磁兼容 试验和测量技术 电压暂降、短时中断和电压变化抗扰度试验 |
20 | GB/T17626.13-2006 | 电磁兼容 试验和测量技术 交流电源端口谐波、谐间波及电网信号的低频抗扰度试验 |
21 | ... | ... |
5、业务范围
家用电器、塑料的成分和特征测试、电磁兼容检测、燃气烹调和加热设备产品及其专用零件的电气安全、性能检测、消防产品的电气安全,电子电工产品外壳防护等级测试、家用电器噪声测试
认证种类 | 产品类别 |
CCC强制性产品认证 | 2401 家用燃气灶具 |
2402 家用燃气快速热水器 | |
2403 燃气采暖热水炉 | |
CQC 标志认证 | 002037 建筑用手动燃气阀门 |
002042 燃气用具连接用不锈钢波纹软管 | |
009019 商用燃气燃烧器具 | |
032013 消防联动控制系统设备 | |
032014 电气火灾监控产品 | |
041004 燃气燃烧器具质量等级 | |
041012 家用燃气快速热水器和燃气采暖热水炉噪音等级 | |
134002 未加工成型的塑料原料 | |
资源节约及环保认证 | 701315 家用燃气快速热水器和燃气采暖热水炉 |
701331 家用燃气灶具 | |
701332 商用燃气灶具 | |
701351 家用燃气灶具超高能效认证 | |
702003 家用燃气快速热水器和燃气采暖热水炉 | |
702102 家用燃气灶具 | |
702105 商用燃气灶具 | |
... | ... |
6、特色业务
1.实验室能力提升服务
企业实验室建设与规划咨询、管理体系诊断评估、检测水平评估、实验室人员培训、CNAS/CMA认可辅导、实验室复评/扩项辅导。
2.一对一质量提升服务
根据企业需求,派出技术专家开展一对一的质量提升培训,包括:风险产品整改指导、抽检不合格项分析、标准解读、质量过程管控、检测技术提升等系列培训。小班教学、个性化定制,切实贴近企业的真实需求。
3.标准化战略服务
提供企业标准领跑者评估、各类标准起草编制、标准化咨询、标准化培训、标准转化等技术服务。
4.科研孵化合作服务
高新技术企业认定/复审辅导、企业技术改造项目、工程技术研究、平台共建等服务。
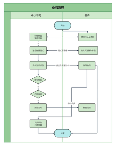
7、检测流程:(流程图)
检测流程:
联系方式
电话:0760-23527909
邮箱:marketing@cqclab.com.cn
地址:广东省中山市南头镇升辉南路11号
微信公众号:CQC_hn